複天一流:どんな手を使ってでも問題解決を図るブログ

宮本武蔵の五輪書の教えに従い、どんな手を使ってでも問題解決を図るブログです(特に、科学、数学、工学の問題についてですが)

2024-08-24から1日間の記事一覧

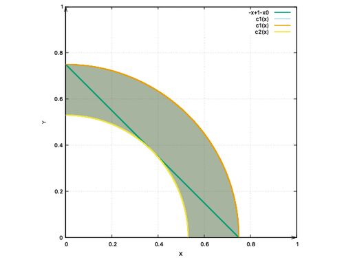
東大数学2024問題5 (part 2):断面の形の分析

前回のあらすじ 熱中症に苦しめられてしばらく手がつけられなかった数学問題の研究であるが、熱中症の理解が進み、対処法がわかったことで体調が改善し、再開することができた。 「熱疲労」の残る脳みそなので、今回は「カラータイマー点滅」までになんとか…